Large-time correlation functions in bosonic lattice field theories
Authors
Cagin Yunus, William Detmold
Abstract
Large-time correlation functions have a pivotal role in extracting particle masses from Euclidean lattice field theory calculations, however little is known about the statistical properties of these quantities. In this work, the asymptotic form of the distributions of the correlation functions at vanishing momentum is determined for bosonic interacting lattice field theories with a unique gapped vacuum. It is demonstrated that the deviations from the asymptotic form at large Euclidean times can be utilized to determine the spectrum of the theory.
Concepts
The Big Picture
Imagine trying to measure the weight of a single grain of sand on a beach, using only a bathroom scale buried under an avalanche of noise. That’s roughly the challenge physicists face when extracting particle masses from lattice quantum field theory, a technique that models the subatomic world on a discrete mathematical grid. It’s the most powerful numerical method we have for studying strongly interacting particles like protons and neutrons, but the deeper you probe, the more the signal drowns in statistical noise.
To find the mass of a particle, physicists compute correlation functions: measurements that track how a disturbance in a quantum field at one point in spacetime influences the field at another point, much later. A quantum field is a quantity filling all of space (like temperature, but governed by quantum rules), and a correlation function is essentially a measure of how long the “memory” of a disturbance persists.
At long times, the correlation function decays exponentially toward the particle mass. But statistical noise decays more slowly than the signal, so the signal-to-noise ratio collapses exponentially. This mismatch is the Parisi-Lepage problem, named for the physicists who first described it in the 1980s, and it has haunted lattice calculations ever since.
MIT physicists Cagin Yunus and William Detmold have done something deceptively simple: they figured out exactly what kind of statistical animal these long-time correlation functions actually are. By deriving the full probability distribution of correlation functions at large times, they’ve turned an empirical headache into a tool that can itself reveal the particle spectrum, the catalogue of all particles and their masses in the theory.
The statistical fluctuations in lattice correlation functions aren’t just noise to be beaten down. Their precise mathematical form encodes physical information about the energy spectrum of the theory.
How It Works
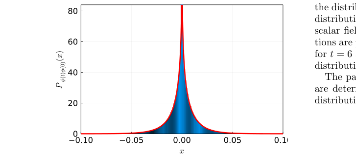
The researchers began in the simplest possible setting: a free real scalar field theory on a lattice. A scalar field is the simplest type of quantum field, a number assigned to every point in spacetime, like temperature in a room but quantum mechanical. In this controlled sandbox, they computed the characteristic function of the correlation function’s probability distribution, a mathematical transform that completely characterizes the shape of the distribution.
The result is clean. The correlation function $C(t) = \phi(t)\phi(0)$ follows a distribution determined by just two parameters, $\omega_+$ and $\omega_-$, derived from the inverse of the lattice operator. These parameters are directly tied to the particle masses in the theory.

The distribution takes the form of a modified Bessel function, a classical mathematical function that precisely characterizes how correlation function values are spread around their average. The real payoff comes at large times: as $t \to \infty$, the distribution approaches an asymptotic form, and the deviations from that form are controlled by exponentials carrying information about excited states, the heavier particles sitting above the ground state.
For the interacting case, the argument extends through a chain of reasoning:
- At large enough times, the dominant path-integral contribution comes from the lightest state overlapping with the operator
- The interacting theory’s correlation function maps onto an effective free-field description at large times
- Deviations from the asymptotic form are suppressed by factors of $e^{-(m_1 - m_0)t}$, where $m_0$ and $m_1$ are the ground and first excited state masses

By analyzing how an empirical distribution deviates from the predicted asymptotic form, one can read off the mass gap, the difference between the ground state and first excited state masses.

The paper grounds all of this in a concrete lattice discretization using the standard Klein-Gordon operator, deriving exact expressions for the distribution parameters in terms of the bare lattice mass and coupling. At any finite time, the distribution can be computed analytically, and the approach to the asymptotic form tracked precisely.
Why It Matters
This has direct consequences for nuclear and particle physics. Lattice QCD, the numerical study of the strong nuclear force, relies on extracting particle masses from exactly these exponentially decaying correlation functions. The Parisi-Lepage noise problem has long forced practitioners to either accept large statistical errors or hunt for clever variance-reduction tricks. This work offers something different: a principled statistical framework that specifies exactly what the distribution should look like, and what departures from that form actually mean.
In practice, physicists collect thousands of Monte Carlo samples (independent snapshots of the quantum system generated by a random-sampling algorithm) of correlation functions. Checking whether those samples behaved as expected previously required rough heuristics or expensive bootstrap resampling. The analytical distributions derived here provide exact predictions against which empirical samples can be tested, revealing whether a calculation has reached the asymptotic regime or is still contaminated by excited-state contributions.
There’s also a connection to machine learning. Modern lattice calculations increasingly deploy normalizing flows, generative models that learn to sample from complex probability distributions, to improve Monte Carlo efficiency. Knowing the precise statistical structure of the target distributions could inform better generative model design, improving sampling efficiency precisely where noise is hardest to control.
Yunus and Detmold have shown that the exact probability distributions of large-time lattice correlation functions turn the notorious signal-to-noise problem from a statistical obstacle into a diagnostic tool, one that extracts particle masses from the shape of the fluctuations themselves.
IAIFI Research Highlights
This work fuses rigorous probability theory with non-perturbative quantum field theory, using characteristic function techniques to characterize the noise structure of nuclear physics calculations.
The derived analytical distributions provide exact benchmarks for machine learning methods in lattice QFT, enabling principled evaluation of normalizing flows and generative models used to accelerate Monte Carlo sampling in strongly-coupled theories.
Lattice QCD practitioners gain a new analytical handle on the signal-to-noise problem, both as a statistical diagnostic for simulation quality and as a spectroscopy method that reads mass gaps directly from distributional deviations.
Future work could extend these results to fermionic theories and multi-hadron systems, where the Parisi-Lepage problem is most severe. The paper is available at [arXiv:2210.15789](https://arxiv.org/abs/2210.15789) by Cagin Yunus and William Detmold.