Correlation function distributions for O(N) lattice field theories in the disordered phase
Authors
Cagin Yunus, William Detmold
Abstract
Numerical computations in strongly-interacting quantum field theories are often performed using Monte-Carlo sampling methods. A key task in these calculations is to estimate the value of a given physical quantity from the distribution of stochastic samples that are generated using the Monte-Carlo method. Typically, the sample mean and sample variance are used to define the expectation values and uncertainties of computed quantities. However, the Monte-Carlo sample distribution contains more information than these basic properties and it is useful to investigate it more generally. In this work, the exact form of the probability distributions of two-point correlation functions at zero momentum in O(N) lattice field theories in the disordered phase and in infinite volume are determined. These distributions allow for a robust investigation of the efficacy of the Monte-Carlo sampling procedure and are shown also to allow for improved estimators of the target physical quantity to be constructed. The theoretical expectations are shown to agree with numerical calculations in the O(2) model.
Concepts
The Big Picture
Imagine measuring the weight of a single atom by weighing millions of atoms and dividing by the count. That works, unless a few extraordinarily heavy outliers dominate your measurement. Averaging alone misleads you. You’d want to know the shape of the weight distribution to extract the best estimate.
Physicists face exactly this problem when computing properties of quantum field theories, the mathematical frameworks describing fundamental particles and forces, from quarks inside protons to phase transitions in materials. These theories resist exact solutions, so the standard approach is Monte Carlo sampling: draw thousands of random snapshots of the quantum system and average them.
The trouble is that statistical fluctuations are enormous. The signal, say a particle mass, drowns in noise that grows exponentially with distance. Physicists typically extract just two numbers from their data: the sample mean and variance. But those samples encode far more information than anyone has been using.
A new paper from MIT’s Cagin Yunus and William Detmold changes this. They derive the full probability distributions of two-point correlation functions (measures of how strongly two field values, separated in time, are correlated) for an important class of models called O(N) field theories. They then use those distributions to build better measurement tools.
By deriving the exact probability distribution of Monte Carlo samples, not just their average, physicists can run sharper statistical tests on simulations and construct improved estimators that squeeze more signal from the same data.
How It Works
The paper focuses on O(N) lattice field theories, models where fields have N interchangeable components with symmetry under rotations among them (the “O” stands for orthogonal). O(1) is the Ising model of magnetism. O(2) describes superfluids. O(4) appears in electroweak symmetry breaking. Solving the general O(N) case covers a huge range of physics.
The central object is the two-point correlation function at zero momentum: how strongly two spatially-averaged field measurements, separated in time, are correlated. The rate at which these correlations decay with time reveals the mass of the lightest particle in the theory.

Their approach has four steps:
-
Start with the free field. For a simple non-interacting scalar field, the path integral (the mathematical sum over all possible field configurations) is Gaussian. Integrating out all field variables except the two time slices relevant to the correlation yields an exact joint probability distribution.
-
Compute the characteristic function. Rather than working with the distribution directly, they calculate its characteristic function (a transform that converts the distribution into a more tractable form). This sidesteps a difficulty: a correlation function is a product of two field values, and that nonlinearity resists direct treatment.
-
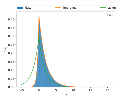
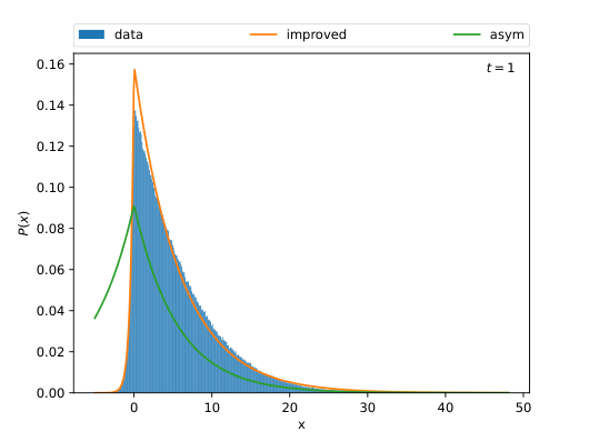
Invert to get the PDF. The resulting distributions are expressible in terms of modified Bessel functions, special functions that arise naturally in problems with rotational symmetry. These distributions are not Gaussian. They have fat tails and asymmetric shapes that reflect the underlying physics.
-
Extend to interacting O(N) theories. This is where it gets interesting. The result generalizes to interacting O(N) models in the disordered phase, the high-temperature symmetric phase where the field has no preferred direction. In the infinite-volume limit, the central limit theorem forces the spatially-averaged fields to become Gaussian even with interactions. The correlation function’s distribution then inherits its shape from this Gaussian structure, and that shape turns out to be exactly computable.

They validate all of this against numerical simulations of the O(2) model in two dimensions. Theoretical predictions and Monte Carlo histograms match at high precision across a range of temporal separations and coupling strengths.

Why It Matters
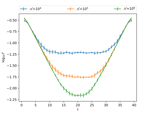
The immediate payoff is practical. Knowing the true distribution of your samples lets you build improved estimators of the correlation function’s mean. The sample mean is unbiased but not optimal when the underlying distribution is non-Gaussian. Estimators built from the known probability distribution have lower variance: the same physical information from less data, or more information from the same compute budget. In a field where simulations routinely consume millions of CPU-hours, that counts for a lot.
Beyond better arithmetic, these distributions make real statistical diagnostics possible. Monte Carlo simulations can suffer from thermalization failures (the sampler hasn’t fully explored configuration space) or autocorrelation (successive samples aren’t truly independent). Researchers currently check for these pathologies with heuristic methods.
A known theoretical distribution gives you a real null hypothesis: if your samples don’t match the predicted distribution, something is wrong with your sampling. That turns a qualitative eyeball test into a quantitative one, exactly the kind of rigor needed as simulations scale up in complexity and cost.
The framework could extend to correlation functions at nonzero spatial momentum, to observables beyond two-point functions, and to theories outside the disordered phase. The signal-to-noise problem (exponential degradation of information with particle separation) is still the central obstacle in lattice quantum chromodynamics, the computational framework for studying the strong nuclear force that binds quarks inside protons and neutrons. Tools that extract more signal from fixed resources bring the field closer to first-principles predictions for nuclear physics.
Yunus and Detmold derive the exact probability distributions of Monte Carlo samples in O(N) quantum field theories, giving physicists both proper simulation diagnostics and mathematically optimal estimators for fundamental physics computation.
IAIFI Research Highlights
This work uses mathematical tools from probability theory (characteristic functions, Bessel transforms, infinite-volume limits) to sharpen the statistical machinery underlying quantum field theory simulations, tying probability theory directly to fundamental physics computation.
The improved estimators developed here show how knowing a generative distribution enables more efficient inference, an idea that carries over to machine learning and Bayesian methods well beyond physics.
By characterizing the full distribution of Monte Carlo correlation function samples in O(N) models, the paper delivers new diagnostic and estimation tools for lattice calculations central to nuclear and particle physics.
Future extensions to nonzero-momentum correlators and the ordered phase could further reduce the computational cost of lattice QCD and nuclear physics calculations; the full paper is available at [arXiv:2304.03820](https://arxiv.org/abs/2304.03820).
Original Paper Details
Correlation function distributions for O(N) lattice field theories in the disordered phase
2304.03820
["Cagin Yunus", "William Detmold"]
Numerical computations in strongly-interacting quantum field theories are often performed using Monte-Carlo sampling methods. A key task in these calculations is to estimate the value of a given physical quantity from the distribution of stochastic samples that are generated using the Monte-Carlo method. Typically, the sample mean and sample variance are used to define the expectation values and uncertainties of computed quantities. However, the Monte-Carlo sample distribution contains more information than these basic properties and it is useful to investigate it more generally. In this work, the exact form of the probability distributions of two-point correlation functions at zero momentum in O(N) lattice field theories in the disordered phase and in infinite volume are determined. These distributions allow for a robust investigation of the efficacy of the Monte-Carlo sampling procedure and are shown also to allow for improved estimators of the target physical quantity to be constructed. The theoretical expectations are shown to agree with numerical calculations in the O(2) model.